STL标准模板库
2025/8/4小于 1 分钟
STL标准模板库
- 算法
- 容器
- 迭代器
以上三类是模板的组成

简单使用
#include <iostream>
#include <vector>
#include <vector>
#include <algorithm>
using namespace std;
int main() {
// 定义一个vector 用于存放int
// 动态数组
vector<int> v1;
// 存放元素
v1.push_back(1);
v1.push_back(2);
v1.push_back(3);
v1.push_back(4);
v1.push_back(3);
cout << "vector size: " << v1.size() << endl;
// 访问元素
for (unsigned int i = 0; i < v1.size(); i++)
{
cout << "v1中第"<<i<<"的元素:"<< v1[i] << endl;
}
// 使用迭代器便利
vector<int>::iterator it = v1.begin();
for (; it!=v1.end(); it++)
{
cout << "v1中的元素" << *it << endl;
}
cout << "=======算法=========" << endl;
// 算法
int nc = count(v1.begin(), v1.end(), 3);
cout << "v1中的元素是3的元素个数" << nc << endl;
return 0;
}
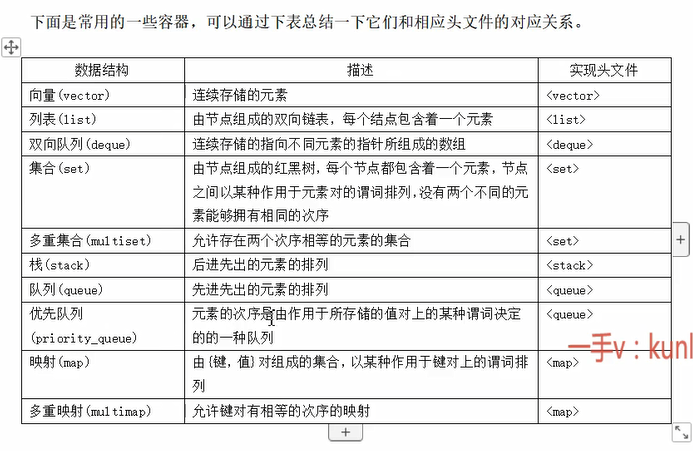
容器

